Index of /kundaje/marinovg/oak/various/programs/biopython-1.50.tar.gz/biopython-1.50/Doc/images

[ICO]NameLast modifiedSizeDescription

[PARENTDIR]Parent Directory  -  
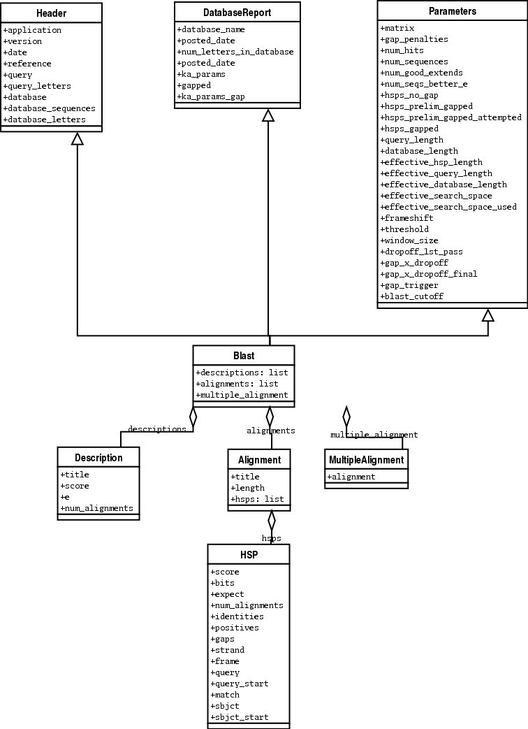
[IMG]BlastRecord.png2003-06-15 16:05 63K 
[IMG]GD_sigil_arrow_heads.png2009-04-19 21:52 4.8K 
[IMG]GD_sigil_arrow_shafts.png2009-04-19 21:52 4.6K 
[IMG]GD_sigil_labels.png2009-04-20 09:20 20K 
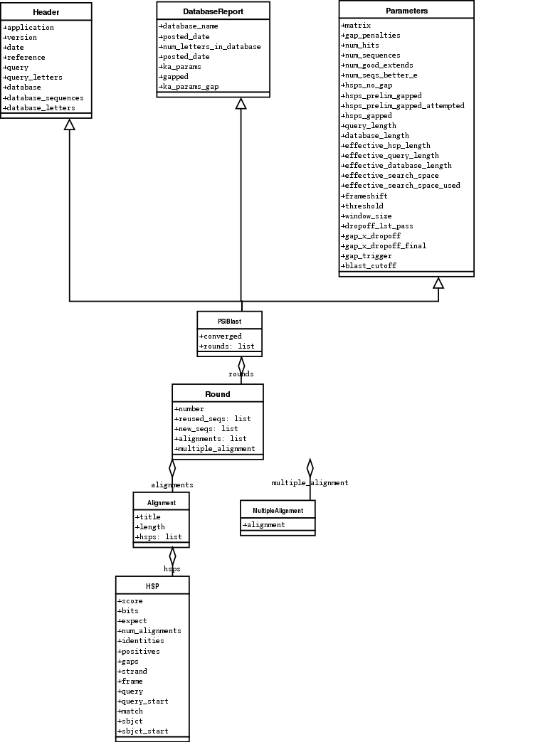
[IMG]PSIBlastRecord.png2003-06-15 16:05 44K 
[IMG]bottle.png2008-02-25 12:35 1.6K 
[IMG]dot_plot.png2008-09-26 09:49 29K 
[IMG]dot_plot_scatter.png2008-10-14 16:14 40K 
[IMG]gc_plot.png2008-09-25 14:48 18K 
[IMG]hist_plot.png2008-09-25 14:48 16K 
[IMG]plasmid_circular.png2009-04-19 23:08 17K 
[IMG]plasmid_linear.png2009-04-19 23:08 5.2K 
[IMG]plasmid_linear_nice.png2009-04-19 23:08 14K 
[IMG]simple_chrom.png2009-04-02 16:20 22K 
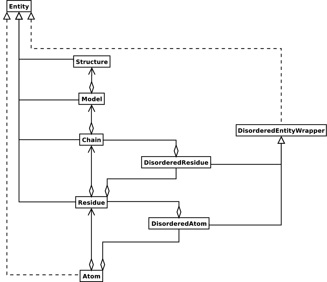
[IMG]smcra.png2004-03-19 20:16 17K 

Apache/2.4.66 (Ubuntu) Server at mitra.stanford.edu Port 443