Significant Events : 265 Insignificant Events: 330 Filtered Events : 11Total positive sequences: 595 | K-mer | Cluster | Offset | Pos Hit | Neg Hit | HGP | | --CACGTG | 0 | -4 | 306 | 2 | -56.3 | | ---ACGTGG | 0 | -3 | 244 | 3 | -39.9 | | ---ACGTGA | 0 | -3 | 189 | 3 | -28.6 | | --CACATG | 0 | -4 | 194 | 8 | -23.7 | | ----CGTGGC | 0 | -2 | 124 | 1 | -19.9 | | CCCACG | 0 | -6 | 103 | 0 | -16.6 | | -GCACGT | 0 | -5 | 106 | 2 | -15.2 | | ---ACGTGT | 0 | -3 | 117 | 7 | -11.9 | | TTCACG | 0 | -6 | 82 | 2 | -11.3 | | ---ACATGG | 0 | -3 | 95 | 6 | -9.5 | | ----CATGGC | 0 | -2 | 55 | 1 | -8.4 | | GACACG | 0 | -6 | 53 | 1 | -8.1 | | ----CGTGGA | 0 | -2 | 66 | 3 | -7.8 | | -GCACAT | 0 | -5 | 49 | 1 | -7.5 | | -ACGTGG | 1 | -5 | 244 | 3 | -39.9 | | --CGTGGC | 1 | -4 | 124 | 1 | -19.9 | | --CGTGGG | 1 | -4 | 103 | 0 | -16.6 | | ---GTGGGT | 1 | -3 | 61 | 1 | -9.4 | | ----TGGGTC | 1 | -2 | 52 | 1 | -8.0 | | ---GTGGGA | 1 | -3 | 64 | 3 | -7.5 |
|
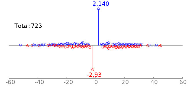
| Motif PWM | Motif spatial distribution (w.r.t. primary PWM) Format: position,motif_occurences | rc PWM: 7.99/13.21, hit=548+/22-, hgp=1e-123.8
|  | rc PWM: 6.51/10.80, hit=267+/36-, hgp=1e-16.7
|  | rc PWM: 8.11/13.38, hit=62+/4-, hgp=1e-6.4
|  | rc PWM: 8.31/12.46, hit=60+/6-, hgp=1e-4.8
|  | rc PWM: 8.20/12.30, hit=38+/3-, hgp=1e-3.9
|  |
|