modisco_dir = "/users/avsec/workspace/basepair/data/processed/chipnexus/exp/models/oct-sox-nanog-klf/models/n_dil_layers=9/modisco/valid/new-hparams"
# Parameters
modisco_dir = "."
from basepair.modisco.results import ModiscoResult
from basepair.config import get_data_dir
from basepair.utils import read_json
from basepair.plot.vdom import vdom_modisco
from kipoi.readers import HDF5Reader
import matplotlib.pyplot as plt
import numpy as np
import os
import pandas as pd
from plotnine import *
Using TensorFlow backend.
mr = ModiscoResult(f"{modisco_dir}/modisco.h5")
mr.open()
# load the data
modisco_kwargs = read_json(os.path.join(modisco_dir, "kwargs.json"))
d = HDF5Reader(modisco_kwargs['imp_scores'])
d.open()
strand_dist_file = f"{modisco_dir}/strand_distances.h5"
if modisco_kwargs.get("ignore_strand_dist", False) and os.path.exists(strand_dist_file):
included_samples = HDF5Reader.load(strand_dist_file)['included_samples']
else:
included_samples = np.ones(d.f['inputs'].shape[:1], dtype=bool)
if modisco_kwargs.get("filter_npy", None) is not None:
included_samples = np.load(modisco_kwargs['filter_npy']) * included_samples
id_hash = pd.DataFrame({"peak_id": d.f['/metadata/interval_from_task'][:][included_samples],
"example_idx": np.arange(d.f['/metadata/interval_from_task'][included_samples].shape[0])})
tasks = list(d.f["targets"]["profile"].keys())
# get all seqlet instances
dfp = mr.seqlet_df_instances().rename(columns=dict(seqname="example_idx"))
dfp = pd.merge(dfp, id_hash, on="example_idx")
TF-MoDISco is using the TensorFlow backend.
# row = example_idx
total_counts = pd.DataFrame({task: d.f[f"/targets/profile/{task}"][:][included_samples].sum(axis=-1).sum(axis=-1)
for task in tasks
})
len(mr.patterns())
122
# total number of seqlets
len(dfp)
69360
# Number of metaclusters
len(mr.metaclusters())
9
mc_stat = mr.metacluster_stats()
ggplot(aes(x="pattern", y='n'), mc_stat) + geom_bar(stat='identity') + \
facet_wrap("~metacluster", ncol=4, labeller='label_both') + \
ylab("Number of seqlets") + theme_classic()
<ggplot: (8747734615535)>
ggplot(aes(x="pattern", y='n'), mc_stat) + geom_bar(stat='identity') + \
facet_wrap("~metacluster", ncol=4, labeller='label_both') + \
ylab("Number of seqlets") + theme_classic() + coord_cartesian(ylim=[0, 500])
<ggplot: (-9223363289119726115)>
mcs_grouped = mc_stat.groupby("metacluster").n.agg(["count", "sum"]).reset_index()
fig, ax = plt.subplots(2, 1, sharex=False, figsize=(18,6),
gridspec_kw={'height_ratios': [2,1]})
mcs_grouped.plot("metacluster", "count",
label="# patterns per metacluster", style="o--",
ax=ax[0],
yticks=range(mcs_grouped['count'].max()+1),
xticks=range(38),
fontsize='large',
xlim=(-.5, len(mr.metaclusters()) - .5 ))
mcs_grouped.plot("metacluster", "sum",
label="# seqlets per metacluster",
style="o--", ax=ax[0], secondary_y=True)
ax[0].grid(linewidth=0.2)
mr.plot_metacluster_activity(ax[1], cbar=False)
ax[1].set_title("Importance score activity: Red = positive, Blue = negative");
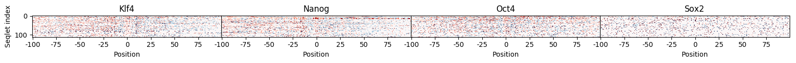
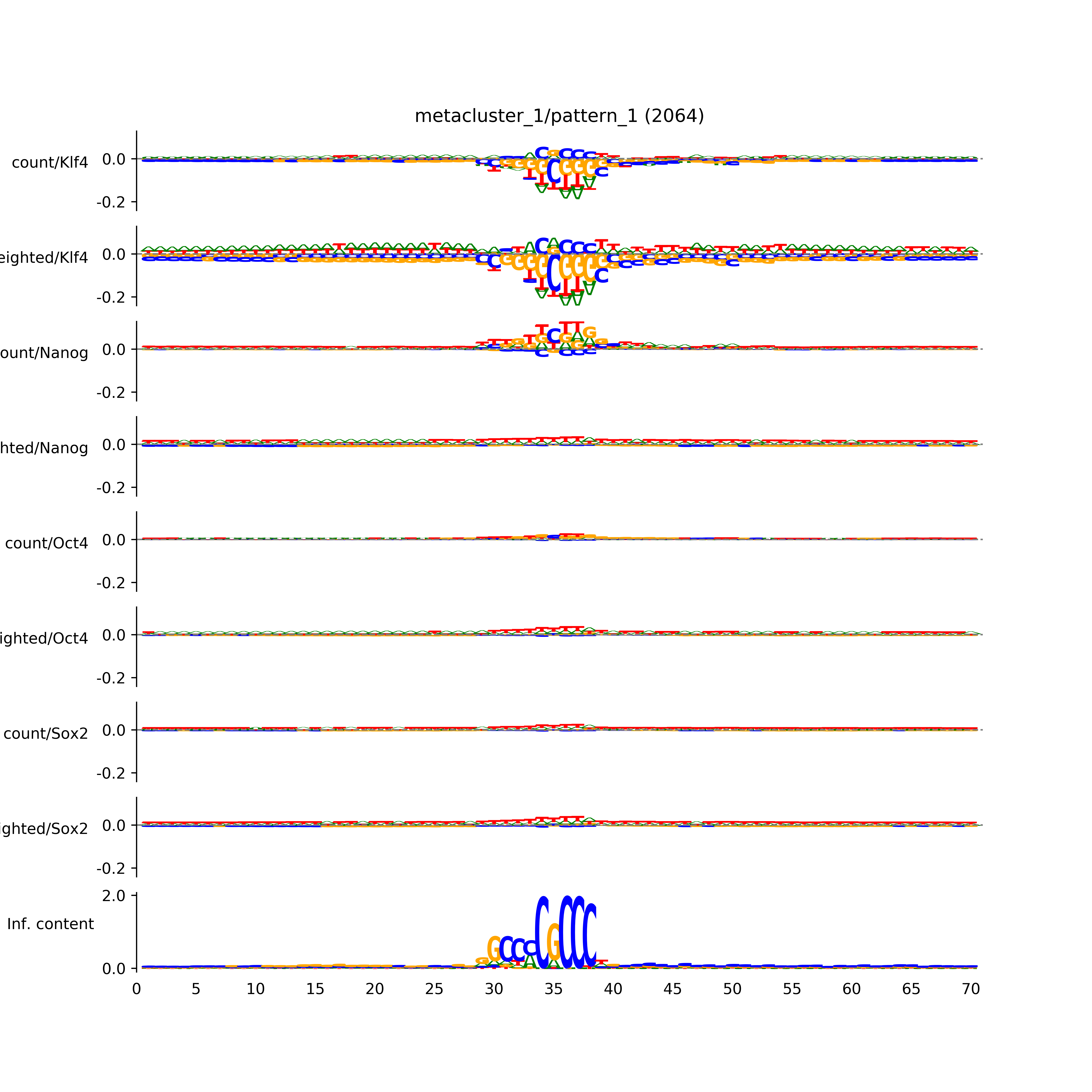
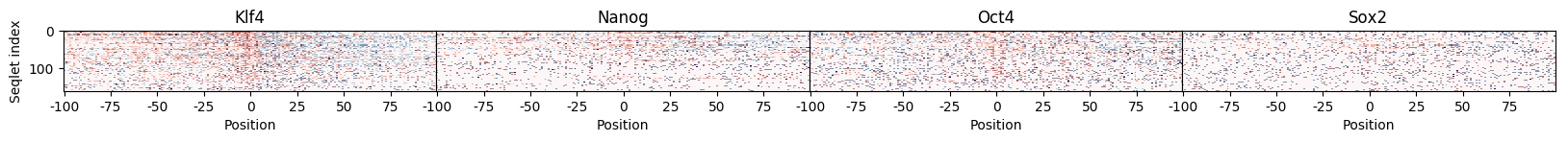
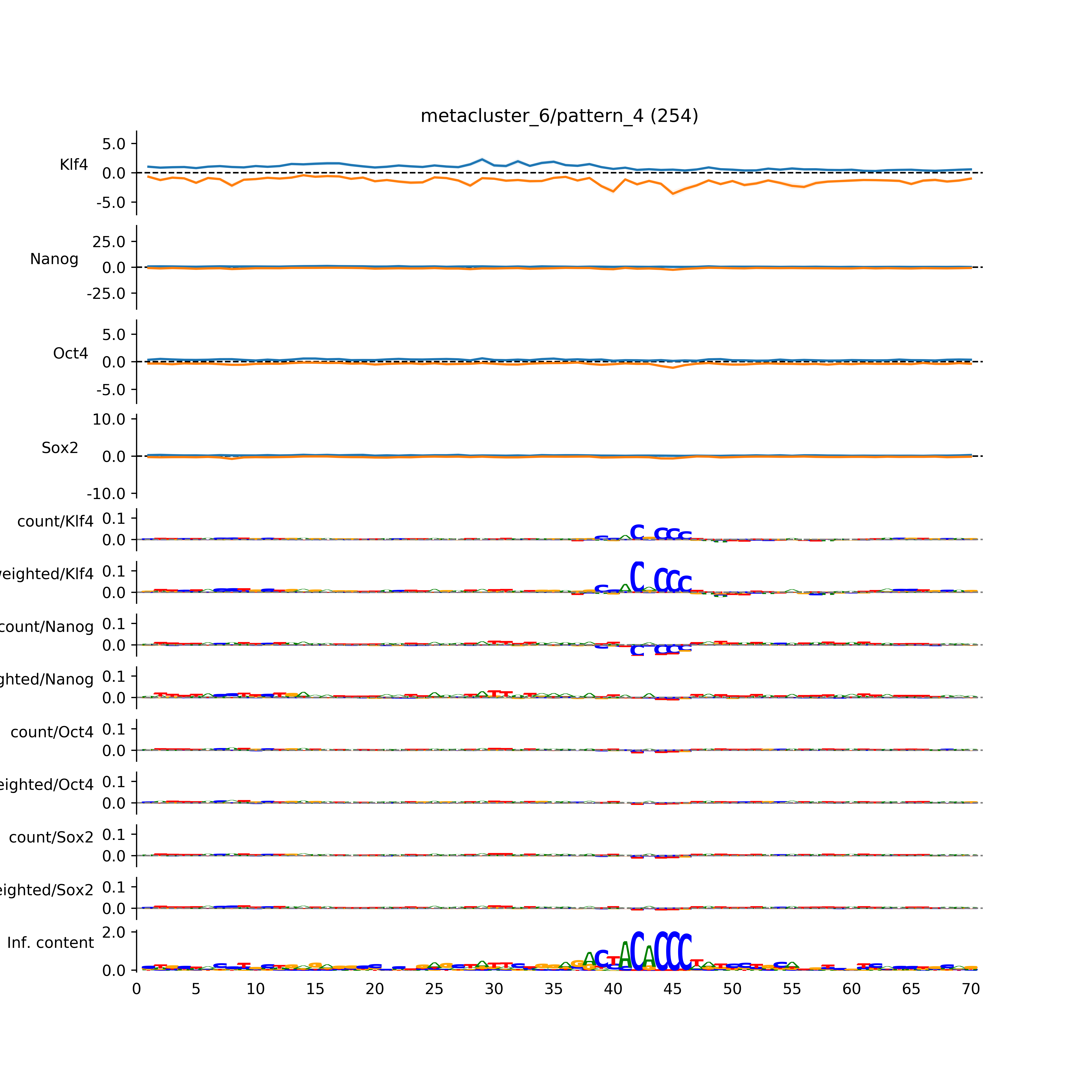
vdom_modisco(mr, "plots", total_counts, dfp, is_open=True, trim_frac=0.08, letter_width=0.15, height=0.5)







Pattern occurs in 12588 / 98428 regions (12.8%)







Pattern occurs in 1840 / 98428 regions (1.9%)







Pattern occurs in 1613 / 98428 regions (1.6%)







Pattern occurs in 843 / 98428 regions (0.9%)







Pattern occurs in 658 / 98428 regions (0.7%)







Pattern occurs in 582 / 98428 regions (0.6%)







Pattern occurs in 530 / 98428 regions (0.5%)







Pattern occurs in 379 / 98428 regions (0.4%)







Pattern occurs in 322 / 98428 regions (0.3%)







Pattern occurs in 315 / 98428 regions (0.3%)







Pattern occurs in 272 / 98428 regions (0.3%)







Pattern occurs in 233 / 98428 regions (0.2%)







Pattern occurs in 246 / 98428 regions (0.2%)







Pattern occurs in 211 / 98428 regions (0.2%)







Pattern occurs in 208 / 98428 regions (0.2%)







Pattern occurs in 230 / 98428 regions (0.2%)







Pattern occurs in 191 / 98428 regions (0.2%)







Pattern occurs in 169 / 98428 regions (0.2%)







Pattern occurs in 156 / 98428 regions (0.2%)







Pattern occurs in 127 / 98428 regions (0.1%)







Pattern occurs in 112 / 98428 regions (0.1%)







Pattern occurs in 111 / 98428 regions (0.1%)







Pattern occurs in 97 / 98428 regions (0.1%)







Pattern occurs in 95 / 98428 regions (0.1%)







Pattern occurs in 92 / 98428 regions (0.1%)







Pattern occurs in 87 / 98428 regions (0.1%)







Pattern occurs in 85 / 98428 regions (0.1%)







Pattern occurs in 133 / 98428 regions (0.1%)







Pattern occurs in 83 / 98428 regions (0.1%)







Pattern occurs in 63 / 98428 regions (0.1%)







Pattern occurs in 12113 / 98428 regions (12.3%)







Pattern occurs in 1985 / 98428 regions (2.0%)







Pattern occurs in 927 / 98428 regions (0.9%)







Pattern occurs in 390 / 98428 regions (0.4%)







Pattern occurs in 380 / 98428 regions (0.4%)







Pattern occurs in 245 / 98428 regions (0.2%)







Pattern occurs in 174 / 98428 regions (0.2%)







Pattern occurs in 157 / 98428 regions (0.2%)







Pattern occurs in 159 / 98428 regions (0.2%)







Pattern occurs in 146 / 98428 regions (0.1%)







Pattern occurs in 138 / 98428 regions (0.1%)







Pattern occurs in 113 / 98428 regions (0.1%)







Pattern occurs in 99 / 98428 regions (0.1%)







Pattern occurs in 86 / 98428 regions (0.1%)







Pattern occurs in 97 / 98428 regions (0.1%)







Pattern occurs in 97 / 98428 regions (0.1%)







Pattern occurs in 154 / 98428 regions (0.2%)







Pattern occurs in 63 / 98428 regions (0.1%)







Pattern occurs in 4668 / 98428 regions (4.7%)







Pattern occurs in 862 / 98428 regions (0.9%)







Pattern occurs in 400 / 98428 regions (0.4%)







Pattern occurs in 392 / 98428 regions (0.4%)







Pattern occurs in 432 / 98428 regions (0.4%)







Pattern occurs in 230 / 98428 regions (0.2%)







Pattern occurs in 167 / 98428 regions (0.2%)







Pattern occurs in 166 / 98428 regions (0.2%)







Pattern occurs in 146 / 98428 regions (0.1%)







Pattern occurs in 146 / 98428 regions (0.1%)







Pattern occurs in 145 / 98428 regions (0.1%)







Pattern occurs in 126 / 98428 regions (0.1%)







Pattern occurs in 126 / 98428 regions (0.1%)







Pattern occurs in 137 / 98428 regions (0.1%)







Pattern occurs in 105 / 98428 regions (0.1%)







Pattern occurs in 89 / 98428 regions (0.1%)







Pattern occurs in 94 / 98428 regions (0.1%)







Pattern occurs in 88 / 98428 regions (0.1%)







Pattern occurs in 103 / 98428 regions (0.1%)







Pattern occurs in 67 / 98428 regions (0.1%)







Pattern occurs in 75 / 98428 regions (0.1%)







Pattern occurs in 89 / 98428 regions (0.1%)







Pattern occurs in 93 / 98428 regions (0.1%)







Pattern occurs in 1633 / 98428 regions (1.7%)







Pattern occurs in 1022 / 98428 regions (1.0%)







Pattern occurs in 680 / 98428 regions (0.7%)







Pattern occurs in 626 / 98428 regions (0.6%)







Pattern occurs in 636 / 98428 regions (0.6%)







Pattern occurs in 210 / 98428 regions (0.2%)







Pattern occurs in 159 / 98428 regions (0.2%)







Pattern occurs in 89 / 98428 regions (0.1%)







Pattern occurs in 97 / 98428 regions (0.1%)







Pattern occurs in 78 / 98428 regions (0.1%)







Pattern occurs in 159 / 98428 regions (0.2%)







Pattern occurs in 1471 / 98428 regions (1.5%)







Pattern occurs in 662 / 98428 regions (0.7%)







Pattern occurs in 454 / 98428 regions (0.5%)







Pattern occurs in 366 / 98428 regions (0.4%)







Pattern occurs in 332 / 98428 regions (0.3%)







Pattern occurs in 267 / 98428 regions (0.3%)







Pattern occurs in 251 / 98428 regions (0.3%)







Pattern occurs in 151 / 98428 regions (0.2%)







Pattern occurs in 129 / 98428 regions (0.1%)







Pattern occurs in 91 / 98428 regions (0.1%)







Pattern occurs in 88 / 98428 regions (0.1%)







Pattern occurs in 78 / 98428 regions (0.1%)







Pattern occurs in 78 / 98428 regions (0.1%)







Pattern occurs in 846 / 98428 regions (0.9%)







Pattern occurs in 682 / 98428 regions (0.7%)







Pattern occurs in 726 / 98428 regions (0.7%)







Pattern occurs in 598 / 98428 regions (0.6%)







Pattern occurs in 199 / 98428 regions (0.2%)







Pattern occurs in 197 / 98428 regions (0.2%)







Pattern occurs in 157 / 98428 regions (0.2%)







Pattern occurs in 142 / 98428 regions (0.1%)







Pattern occurs in 95 / 98428 regions (0.1%)







Pattern occurs in 105 / 98428 regions (0.1%)







Pattern occurs in 99 / 98428 regions (0.1%)







Pattern occurs in 95 / 98428 regions (0.1%)







Pattern occurs in 920 / 98428 regions (0.9%)







Pattern occurs in 699 / 98428 regions (0.7%)







Pattern occurs in 355 / 98428 regions (0.4%)







Pattern occurs in 317 / 98428 regions (0.3%)







Pattern occurs in 254 / 98428 regions (0.3%)







Pattern occurs in 216 / 98428 regions (0.2%)







Pattern occurs in 172 / 98428 regions (0.2%)







Pattern occurs in 116 / 98428 regions (0.1%)







Pattern occurs in 100 / 98428 regions (0.1%)







Pattern occurs in 101 / 98428 regions (0.1%)







Pattern occurs in 144 / 98428 regions (0.1%)







Pattern occurs in 89 / 98428 regions (0.1%)







Pattern occurs in 94 / 98428 regions (0.1%)







Pattern occurs in 894 / 98428 regions (0.9%)







Pattern occurs in 197 / 98428 regions (0.2%)
print("Metaclusters heatmap")
import seaborn as sns
activity_patterns = np.array(mr.f.f['metaclustering_results']['attribute_vectors'])[
np.array(
[x[0] for x in sorted(
enumerate(mr.f.f['metaclustering_results']['metacluster_indices']),
key=lambda x: x[1])])]
sns.heatmap(activity_patterns, center=0);
Metaclusters heatmap